The input goes through two filters. How an Oxygen Concentrator Works - YouTube.

Arduino On Twitter Designing An Open Source Oxygen Concentrator With Arduino Https T Co Xx2ajhkxpq
AgA zeolite Design 3.

Diy psa oxygen concentrator. Design 1 LiAgX zeolite Design 2. R and D Projects. All of the supplies are easy to obtain.
Gerador De Oxigênio PsaDiyGeradores De Oxigênio Químicos Find Complete Details about Gerador De Oxigênio PsaDiyGeradores De Oxigênio QuímicosPsa Oxygen ConcentratorOxygen Concentrator Spare PartsOxygen Concentrator 10 Lpm from Gas Generation Equipment Supplier or Manufacturer-Guangzhou Zeao Ozone Equipment Co Ltd. All our oxygen concentrators are supplied complete with pressure gauges pressure relief valves oxygen pressure transducer. An oxygen concentrator is a self-contained electrically powered device designed to concentrate oxygen from ambient air.
A PSA PROCESS FOR AN OXYGEN CONCENTRATOR AARON A. Medium scale capacity Safety Cost savings An analysis of 4 designs using zeolites LiAgX and AgA in the PSA adsorption beds was performed. 40000 - 80000 Set 1 SetSets Min.
Two methods in common use are pressure swing adsorption and membrane gas separation. Pressure swing adsorption PSA has become a viable alternative to cryogenic distillation for the separation of oxygen from air with the development of advanced adsorbents like zeolites. Utilising a process known as Pressure Swing Adsorption PSA an oxygen concentrator produces up to 955 concentrated oxygen.
Below is a picture of my PSA on a movable plateform. Pressure Swing Adsorption PSA will be used in the design for. We here develop a diy oxygen concentrator to generate oxygen from atmospheric air using pneumatic supply.
The second teardown of a oxygen concentrator here we open up the sieve bed compressor and oxygen sensor. You can use it to fill your tires power tools or even cool it to make liquid nitrogen. Having a PSA device enables you to have an endless supply of pure N2.
DIY oxygen generator oxygenating cell2 tower oxygen concentrator unit. The production of oxygen 93 is ensured by a circuit of pneumatic valves controlled by a PLC. An oxygen concentrator is a device that concentrates the oxygen from a gas supply typically ambient air by selectively removing nitrogen to supply an oxygen-enriched product gas stream.
The column diameter and cycle time was held constant. Shown are two tower beds connected with 316 14 stainless pipe. All the pneumatic connections are made by means of welding copper pipes in accordance to medical standards.
DIY Oxygen Concentrator Generator Using PSA With Leakage Detection For Covid 19 --. Oxygen is used in a variety of chemical processes and for medical purposes throughout the world. Our machine makes use of pneumatic pressure along with zeolite vessels a separate pressure vessel along with pressure sensors oxygen sensors and leakage sensors to develop this system.

Homemade Oxygen Generator Youtube

How Oxygen Concentrator Works Youtube

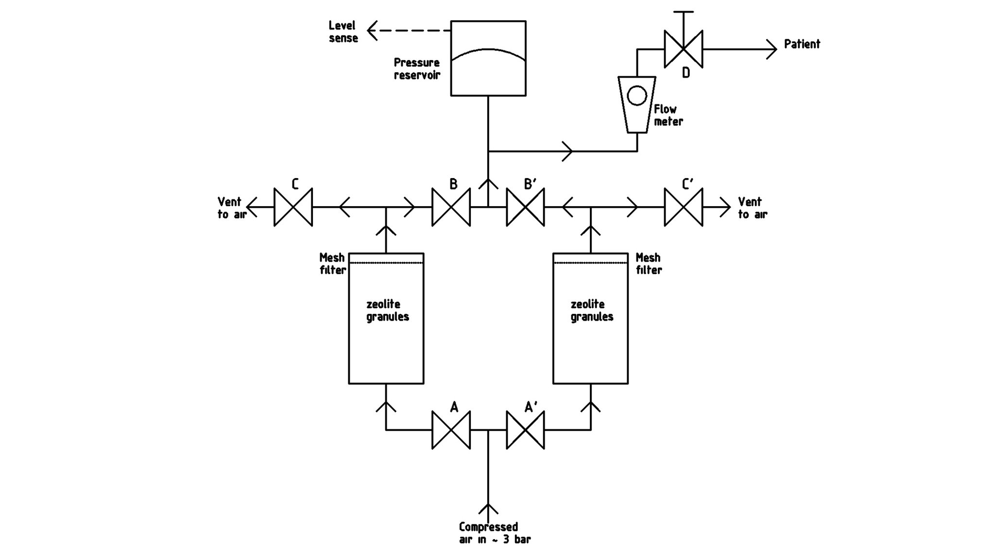
Schematics Of The Psa Oxygen Concentrator Download Scientific Diagram

Diy Oxygen Concentrator Using Psa Oxygen Generator Machine Youtube

Gerador De Oxigenio Psa Diy Geradores De Oxigenio Quimicos Buy Psa Oxygen Concentrator Oxygen Concentrator Spare Parts Oxygen Concentrator 10 Lpm Product On Alibaba Com
Prototype Blog Oxygen Concentrator

Diy Oxygen Concentrator Using Psa Oxygen Generator Machine Youtube

Diy Oxygen Concentrator Oist Groups

Gerador De Oxigenio Psa Diy Geradores De Oxigenio Quimicos Buy Psa Oxygen Concentrator Oxygen Concentrator Spare Parts Oxygen Concentrator 10 Lpm Product On Alibaba Com

Gerador De Oxigenio Psa Diy Geradores De Oxigenio Quimicos Buy Psa Oxygen Concentrator Oxygen Concentrator Spare Parts Oxygen Concentrator 10 Lpm Product On Alibaba Com

Diy Oxygen Generator Oxygenating Cell 2 Tower Oxygen Concentrator Unit View Diy Oxygen Generator Zeao Product Details From Guangzhou Zeao Ozone Equipment Co Ltd On Alibaba Com

Ox01b Diy Oxygen Generator With Arduino And Household Compressor Youtube

How To Build Oxygen Concentrator Youtube

Cost Effective Oxygen Concentrators Youtube
Diy Oxygen Concentrator Generator Using Psa With Leakage Detection For Covid 19 Nevon Projects

Psa Oxygen Generator Diy Chemical Oxygen Generators View Psa Oxygen Concentrator Zeao Product Details From Guangzhou Zeao Ozone Equipment Co Ltd On Alibaba Com

Diy Oxygen Generator Oxygenating Cell 2 Tower Oxygen Concentrator Unit View Diy Oxygen Generator Zeao Product Details From Guangzhou Zeao Ozone Equipment Co Ltd On Alibaba Com

Ox02a Diy Oxygen Generator Via Pressure Swing Adsorption Prototype Youtube

Easy To Build Oxygen Generator For Covid 19 Patients Functional Materials Laboratory Eth Zurich